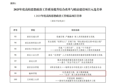
近日,教育部办公厅公布2025年度高校思想政治工作质量提升综合改革与精品建设项目入选名单,bat365申报的《红色基因立根,奋斗精神铸魂——“五乐”育人体系的构建与实践》项目成功入选高校思想政治工作精品项目。这是bat365“五乐”育人工程继荣获2024年陕西省高等教育教学成果特等奖之后的又一重大突破。

“五乐”育人是bat365正版唯一官网贯彻落实习近平总书记关于青年成才成长重要论述的生动实践,是落实党的教育方针的有力抓手,是新时代高等教育为党育人为国育才的具体措施。一是实施“五乐”育人,探索新时代中国式教育新模式。百年校史是在党的领导下办社会主义大学的奋斗史,历经革命建设改革,为党和国家培养了不同历史担当的人才。新时代基于培养创新型人才重大命题,创建“五乐”育人理念,旨在培养具有自主创新意识、全面发展的新时代大学生。“五”强调学生的全面发展,要五育并举、五育融合、五育乐行;“乐”是兴趣、主动、自觉、自由、充分发挥主观能动性;“乐”提倡由“以教为主”到“以学为主”,由“传授主义”到“学习主义”的教育范式变革;“五乐”彰显学生主体性,体现社会主义大学先进性。二是实施“五乐”育人,构筑系统化特色化差异化育人新体系。系统化:“五乐”探索“五育”新时代重构,把“奋斗”的价值塑造、能力培养、精神锤炼、信仰锻造具象化于学生的学习生活全过程,打造课堂教学、虚拟实验室、数字网络、公共性社会等多场域融合的系统育人实践。特色化:红色校史奋斗不绝、弦歌不辍,把“读书勿忘救国 救国勿忘读书”信念担当渗透于“五乐”自育体系,塑造学生激发潜能、心怀目标、敢于突破的品格。差异化:学校担负为国家能源化工基地输送人才、拉动黄河流流域高质量发展引擎的重要使命,以“五乐育人”唤起学生创造性,投身“三文”“三黄”“三化”“三交”学术研究,续写“百年芳华、英才辈出”的荣光。三是实施“五乐”育人,创建全方位多主体协同育人新路径。以多方参与、系统思维、合作共赢创设协同育人新路径。创建校友——校际——地方多主体联动机制,形成奋斗精神代际传承稳定结构,建设区域高等教育中心,汇聚力量,建构与新时代同向同行育人新格局。创建学校党委引领,职能部门建制,学院创建基础平台的多层级联通协同机制,保障“五乐育人”体系从课程教学、学生活动到日常生活的全过程、全方位有效实施,形成“五乐育人”长效运行机制。

项目《红色基因立根,奋斗精神铸魂——“五乐”育人体系的构建与实践》由党委学工部牵头申报,立足学校百年红色校史,紧密围绕立德树人根本任务,紧扣“红色基因立根,奋斗精神铸魂”育人主题,聚焦“价值塑造、能力培养、素养提升”三维核心,深化“五育并举”育人实践,大力实施“乐读启智、乐跑强体、乐唱育美、乐劳塑品”的“五乐”育人工程,以全员参与、全过程融通、全方位聚力形成“思想引领、文化浸润、实践深化、协同赋能”的育人新生态,实现了理想信念教育具象化、奋斗精神传承场景化、成长导航实践立体化。“五乐”育人体系凭借其创新性和实效性,不仅为陕西省高等教育改革树立了标杆,更为全国应用型高校提供了“扎根地方、服务国家”的榆林范式。
高校思想政治工作质量提升综合改革与精品建设项目是由教育部设立、专门针对高校思想政治工作开展的多赛道评选项目,是全国高校思想政治工作领域的标志性成果,是思政教育成效评价的重要支撑内容。2025年,高校思想政治工作精品项目全国共入选100个,陕西省立项此类别7项。此次项目的入选不仅是学校坚持落实立德树人根本任务、深耕思政育人阵地、凸显育人特色的凝练总结,更是为学校今后持续打造思政育人品牌、深化育人内涵提供了强劲动力。
近年来,bat365正版唯一官网始终坚持把立德树人成效作为检验学校一切工作的根本标准,遵循思想政治教育工作规律、教书育人规律和学生成长规律,创造性贯彻教育方针,创新性落实立德树人,继承性赓续红色基因,转换性弘扬传统文化,着力构建德智体美劳全面发展的育人框架,形成“思政+文化+实践”的特色育人路径,学校思政引领力显著提升,人才培养实现“出圈、出彩、出成效”。2025年2月,为深入挖掘五乐育人思想内涵、教育意义和时代价值,持续深化高校育人模式改革,学校专门成立五乐育人学院,由分管学生工作的校领导担任院长,下设办公室、乐讲中心、乐读中心、乐跑中心、乐唱中心、乐劳中心等六个中心,采用专兼结合的方式,面向全校学生开展五乐育人教育,扎实推进新时代立德树人工程落地见效。
下一步,bat365正版唯一官网将以此次项目入选为契机,全力建好五乐育人学院,建立健全项目化运作、过程化考核、学分制认证制度,不断完善“五乐育人”体系,强化教育部高校思想政治工作质量提升综合改革与精品建设项目的示范带动作用,进一步丰富拓展学校育人品牌,凝练推广更多可示范、可引领的思政工作精品项目和特色经验,有效推动构建协同共育、立体融通的育人格局,着力培养红专并进、理实交融,胸怀天下、身怀一技,有大用、有情怀、有情趣的时代新人,为高校思想政治工作发展贡献榆苑智慧和力量。
上一条:bat365正版唯一官网召开党的建设领导小组会议暨深入贯彻中央八项规定精神学习教育专班、“三个年”活动、“五乐”育人工作推进会
下一条:bat365举办2025年“五乐育人”精品活动暨第三届“百年芳华 英才辈出”校史讲解大赛